



1. Введение
2. Обзор приложений и вариантов лицензий
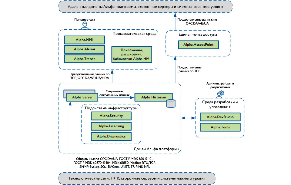
3. Описание информационного обеспечения: общее описание сетевой конфигурации; установка; описание основного инструментария Dev, создание нового проекта; загрузка, управление версиями ПО, модель данных, описание основных типов, структуры, наследования; сбор данных от источника; аспекты; атрибуты объектов; алгоритмическая обработка событий; сообщения; диагностика и отладка; сохранение уставок, настроек
4. Архивация: установка сервера архива; настройка архивации параметров
5. Архитектурные решения: межсерверные коммуникации; резервирование серверов; точка доступа
6. Человеко-машинный интерфейс: алгоритм создания проекта; описание основного инструментария HMI; основные примитивы; взаимодействие с сервером ввода-вывода; средства диагностики и отладки; глобальные объекты; типы; алгоритмическое расширение функционала; дочерние формы; навигация; сообщения; графики
7. Подсистема безопасности: описание; установка; настройка подключения к LDAP-серверу; настойка прав; использование безопасности в HMI
8. Статистика
9. Веб интерфейс: установка, настройка и запуск веб-приложения
1 раз в месяц проходит наш курс
Группы по 6-8 человек
У нас есть лицензия на осуществление образовательной деятельности (проверить)
Помимо прочего, это означает, что мы можем участвовать в ваших тендерах по выбору учебного центра!




*После приобретения SLA-сертификата


В соответствии с Федеральным законом от 27.07.2006 № 152-ФЗ «О персональных данных», я добровольно, по собственной воле и в своих интересах даю согласие на осуществление "ИПА" (далее — Общество), обработки указанных в настоящем обращении моих персональных данных (сбора, записи, систематизации, накопления, хранения, уточнения, обновления, изменения, извлечения, использования, передачи, обезличивания, блокирования и уничтожения) с использованием/без использования средств автоматизации в целях обработки настоящего электронного обращения и направления или предоставления ответа.
Предоставленные в Общество персональные данные подлежат уничтожению, либо обезличиванию по достижении указанных целей обработки или в случае утраты необходимости в достижении этих целей. Я понимаю и соглашаюсь с тем, что для прекращения использования Обществом моих персональных данных, мне необходимо обратиться в Общество для оформления отзыва Согласия на обработку моих персональных данных. В случае отзыва Согласия на обработку персональных данных Общество вправе продолжить обработку персональных данных без моего согласия при наличии оснований, указанных в п. 2-11 ч. 1 ст. 6, ч. 2 ст. 10, ч. 2 ст. 11 Федерального закона от 27.07.2006 № 152-ФЗ «О персональных данных».
Я согласен (-на) с тем, что Общество в целях уточнения информации, содержащейся в обращении, и информирования о ходе рассмотрения настоящего обращения может использовать сведения, содержащиеся в настоящем электронном обращении.